发布时间:2021-12-03 来源:中以商务网 作者:
欧盟于2007年出台的一项制度,旨在吸引全球范围的技术移民来欧盟工作,以弥补巨大的高技术人才缺口。它给予了许多优惠条件,如可以优先获得家庭团聚签证;在工作满两年后,可选择到另外一个欧盟国家工作;即使决定返回原籍地,以后也可以自由进入欧盟工作;能够享受与欧盟成员国公民同等的社会保障和劳动条件等。欧盟27个成员国办法条件完全相同,包括:合格的文凭、3年以上职业经验、工作合同、岗位是欧盟劳工的稀缺的。
欧盟蓝卡是欧盟为了和美国、澳大利亚、新西兰国竞争海外人才推行的技术移民政策。给予申请人2年可续签的居留签证,5年后申请欧盟永居。其对申请人的主要要求是大学毕业,有雇主信。各国的要求有些许不同。目前接受申请欧盟蓝卡的国家有奥地利、捷克、爱沙尼亚、德国、保加利亚、匈牙利荷兰、斯洛伐克、克罗地亚等。
福利待遇
1.可以优先获得家庭团聚签证
2.在工作满两年之后,可选择到另外一个欧盟国家工作
3.即使决定返回原籍地,以后也可以自由进入欧盟工作
4.能够享受与欧盟成员国公民同等的社会保障和劳动条件
欧盟各成员国政府自行决定各国发放“蓝卡”的主管部门,并自行审批各申请决定。各成员国有权决定每年发放“蓝卡”的指标。







普及一下欧盟有哪些证和签。
欧盟签证:指的是申根签,拥有申根签后可以在欧盟各国自由进出(爱尔兰除外);
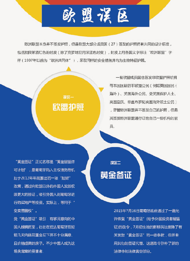
欧盟护照:这个是不存在的,欧盟不给发放欧盟护照,由欧盟各国自行发放护照,初克罗地亚的护照颜色不同之外,其它各国的护照都是一样的颜色和规格。
欧盟通行证:这个是欧盟给在欧盟工作的非欧盟国家的领导和工作人员发放的一张通行证,作用是便利工作的开展。
欧盟蓝卡:欧盟蓝卡是和美国绿卡类似的,是一种获得永居的方式,欧盟蓝卡的持有者是可以享受欧盟的各种福利待遇。
黄金护照:这种护照的签发国是葡萄牙和希腊,目前是暂停项目,这种护照其实是一种签证,就是在非欧盟国家人员的护照上贴好一个签证,这个签证可以全球一百多个国家免签,出现这种签证的原因是希腊和葡萄牙国内经济危机,为了吸引更多的非欧盟国家人员将资金用于该国来活跃经济的手段。
居留证:欧盟各国给非该国的居民发放的一种永久居住的证件,该证和欧盟蓝卡类似,享受该国的所有福利,同时进出欧盟各国比较方便。
咨询咨询电话: 010-57036589
地址:北京市昌平区百沙路200号