发布时间:2024-04-23 来源:中以商务网 作者:
2024年4月18日,以色列魏茨曼科学研究所分子细胞生物学系Michal Schwartz 团队在Nature neuroscience发表“Identification of senescent, TREM2-expressing microglia in aging and Alzheimer’s disease model mouse brain”,揭示了衰老和阿尔茨海默病模型小鼠大脑中表达衰老、TREM2的小胶质细胞的鉴定。

阿尔茨海默病(AD)和痴呆一般是与年龄相关的疾病,有多种影响因素,包括大脑炎症,小胶质细胞,特别是那些表达AD风险基因TREM2的小胶质细胞,被认为是AD的重要参与者,但它们对病理的确切作用尚不清楚。在这项研究中,作者在5×FAD小鼠淀粉样变模型小鼠中鉴定了衰老的小胶质细胞,它们表达高水平的TREM2,但也表现出与TREM2依赖的疾病相关小胶质细胞(DAM)不同的特征。这种衰老的小胶质细胞蛋白特征在各种小鼠模型中被发现,这些模型显示认知能力下降,包括衰老、淀粉样变和重复病。TREM2缺失的小鼠有较少的小胶质细胞,具有衰老特征。用ABT-737治疗5×FAD小鼠可以减少衰老的小胶质细胞,但不能减少DAM群体,这伴随着认知改善和脑炎症减少。作者的研究结果表明,TREM2在小胶质细胞状态中具有双重和相反的参与作用。

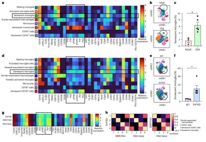
为了鉴定和表征具有衰老特征的小胶质细胞,作者评估了髓系细胞标记物和标记物的表达衰老特征。在老年小鼠、家族性AD小鼠模型中观察到具有衰老特征的小胶质细胞群。稳态小胶质细胞的特征标记物CD11b,P2RY12和CX3CR1。衰老细胞被定义为表达衰老标记物的细胞,包括p16,γH2AX。作者发现表达衰老标记物的小胶质细胞也表达了一些稳态小胶质细胞的特征,包括TMEM119和CX3CR1,以及与活化的小胶质细胞相关的标记物,包括TREM2, C5aR , Cd115 , SiglecH和CD39。与年轻小鼠相比,老年野生型(WT)小鼠有更多数量的衰老小胶质细胞,且在组内个体间具有更高的变异性。此外,与年龄匹配的WT小鼠相比,作者发现5×FAD小鼠中有衰老的小胶质细胞的积累。总的来说,衰老小胶质细胞的特征包括衰老细胞的多个特征蛋白以及高水平的TREM2和ApoE。衰老过程中衰老的小胶质细胞的特征与AD之间的高度相关性可以解释这些条件之间的强相关性。

之前研究结果表明TREM2激活的小胶质细胞在靠近淀粉样斑块附近积累;因此,作者进行了免疫染色来检测衰老的小胶质细胞是否有不同的空间分布。使用针对IBA-1、γH2AX和淀粉样蛋白(Aβ)的抗体对小鼠和死后人类AD的皮质切片进行了免疫染色。在死后的人类大脑样本和小鼠大脑中,在可见淀粉样斑块的大脑区域检测到γH2AX免疫染色的小胶质细胞,这些小胶质细胞不一定存在于斑块附近。作者发现衰老的小胶质细胞同时表现出高水平的TREM2和ApoE。ApoE/TREM2/ERK信号通路此前与衰老中性粒细胞的诱导有关,ApoE的表达和TREM2的表达是否相互关联。分析显示,这两种标记物的表达呈显著的正相关。此外,ApoE的表达与衰老标记物呈正相关,这与观察到的与TREM2的关联相似。这些发现表明,衰老的小胶质细胞可能通过一种涉及ApoE/ TREM2/ERK信号通路的机制来积累,类似于衰老的中性粒细胞。

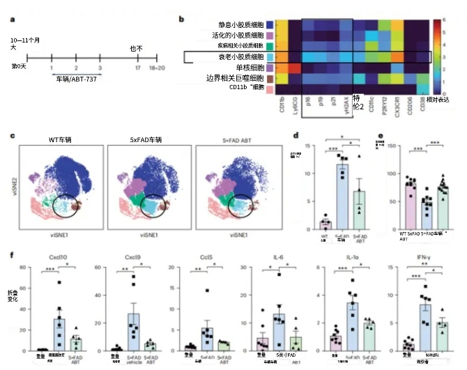
为了研究表达TREM2的衰老小胶质细胞对AD表现的潜在影响,作者用ABT-737(有效的Bcl-2、Bcl-xL和Bcl-w抑制剂)治疗10-11个月大的5×FAD小鼠。接下来对小鼠行为测试进行评估。对治疗后的小胶质细胞蛋白表达谱的分析显示,与对照组小鼠相比,使用衰老溶解药物治疗的小鼠中衰老的小胶质细胞的积累明显减少。衰老处理不影响DAM百分比,但不依赖于TREM2的激活小胶质细胞百分比增加。在ABT-737注射2周后,收集脾细胞,外周免疫细胞图谱没有显示由衰老药物引起的变化。使用旷场和新物体识别(NOR)测试对动物的焦虑、灵活性和识别记忆进行了测试。发现对动物焦虑水平没有影响。然而,在抗衰老处理后,通过NOR测量的物体识别记忆有显著改善。发现使用衰老药物治疗的5×FAD小鼠的大脑中炎症细胞因子和趋化因子的水平明显降低。结表明衰老的小胶质细胞可能在神经炎症和认知障碍中发挥作用。
综上所述,本研究强调了TREM2在小胶质细胞激活和衰老中前所未有的双重作用。虽然在过去一致认为TREM2对晚发性AD具有保护作用,但在这里,作者表明,表达高水平TREM2的小胶质细胞可能是有害的。当靶向TREM2作为治疗AD方法时,应仔细考虑这种复杂性。