-

- 以色列化工与Ideelab Biotechnology合作开发创新型生物制剂时间:2024/4/25 作者:
- 世界农化网中文网报道: 巴西初创公司 Ideelab Biotechnology 从事研发服务和高科技生物产品相关工作,公司本周宣布与以色列化工建立新合作,共同开发六项颠覆性的新农用生物技术。
-

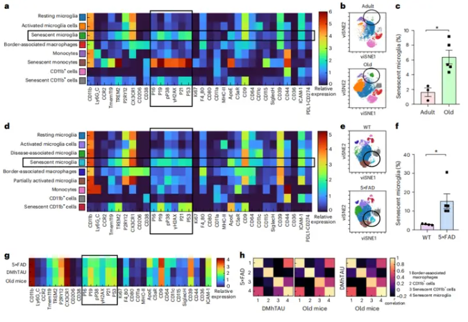
- 魏茨曼科学研究所发现关键微胶质细胞变化可能影响阿尔茨海默病进程时间:2024/4/23 作者:
- 以色列魏茨曼科学研究所分子细胞生物学系Michal Schwartz 团队在Nature neuroscience发表“Identification of senescent, TREM2-expressing microglia in aging and Alzheimer’s disease model mouse brain”,揭示了衰老和阿尔茨海默病模型小鼠大脑中表达衰老、TREM2的小胶质细胞的鉴定。
-

- 2024中国(湖北)-以色列新能源科技路演交流对接会在武汉举行时间:2024/4/18 作者:
- 4月16日,一场盛大的新能源科技交流盛宴在武汉市富力万达嘉华酒店拉开帷幕。此次2024中国(湖北)-以色列新能源科技路演交流对接会,汇聚了众多业界精英和领导嘉宾,
-

- 中国(淄博)·以色列医疗产业合作交流会举行时间:2024/4/15 作者:
- 淄博新闻网讯(记者周剑楠)4月8日,中国(淄博)·以色列医疗产业合作交流会举行。以色列驻华使馆商务参赞柯霭晴、省贸促会副会长贺忠军、副市长胡晓鸿出席交流会并致辞。
-

- 以色列网络安全公司Claroty拟2025年赴美IPO 估值35亿美元时间:2024/4/11 作者:
-

- 活动回顾 | 以色列驻华使馆商务处代表团拜访山东省德州市时间:2024/4/8 作者:
- 2024年4月1日至2日,由以色列驻华使馆商务公使衔参赞Yoav Haimi先生带领的以色列驻华使馆商务处代表团拜访了山东省德州市,参观了当地优秀企业代表,同德州市政府以及相关单位进行了座谈交流并举办了首次中国(德州)- 以色列现代农业产业合作对接会。









